活动背景
为认真贯彻落实习近平总书记关于安全生产和应急管理的重要论述,践行“人民至上,生命至上”理念,贯彻长三角一体化发展战略部署,聚焦“贯彻安全发展新理念 推动全员责任制落实”主题,现举办 企业安全文化培育与建设主题活动。本次主题活动采取线上线下相结合模式,多平台线上同步直播,欢迎大家参与。
组织单位
指导单位:上海市应急管理局、上海市国际贸易促进委员会
主办单位:上海市安全生产协会、江苏省安全生产科学技术学会、安徽省安全生产协会、浙江省安全生产协会、上海长三角安全应急产业促进中心、上海柏科管理咨询股份有限公司
承办单位:挪威船级社中国(DNV)、神户制钢中国等
协办单位:上海虹口东大应急安全服务中心
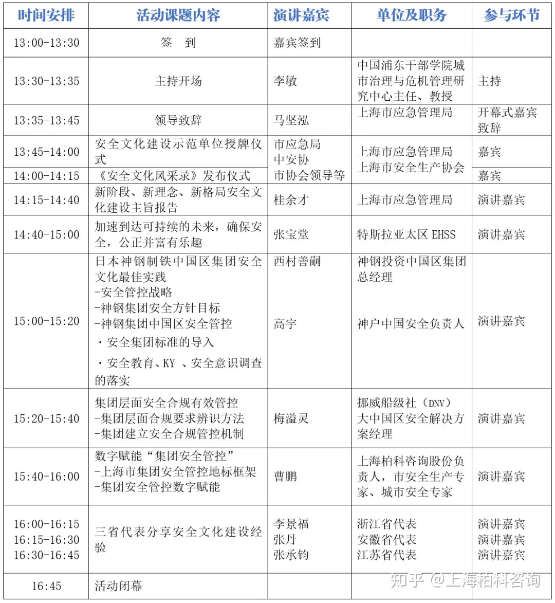
活动时间
2023年5月9日下午13:00-16:45
活动议程
嘉宾介绍
马坚泓
上海市应急管理局党委书记、局长
桂余才
上海市应急管理局党委委员、副局长、直属机关党委书记
张宝堂
2018年加入特斯拉,现任职亚太区EHS&S总监,负责上海超级工厂以及APAC区域的销售、售后,服务的环保,健康,安全,安保业务。经历了特斯拉上海超级工厂从设计,基建,到运营全流程EHSS 管理工作。之前曾多年任职于多家大型外资及合资企业EHS总监,横跨文旅,化工,半导体等行业。有丰富EHS管理经验。
精彩看点
加速到达可持续的未来,确保安全,公正并富有乐趣
曹 鹏
上海交通大学特聘导师,上海师范大学特聘研究员,上海市安全生产协会专家,国际注册环保和安全高级审核员,上海柏科管理咨询股份有限公司董事长。历任金陵石化环保安全工程师,上海化工研究院环评中心工程师,国际著名咨询公司加拿大高达集团、英国劳氏环境/安全高级审核员。成功完成过数百家政府和国际著名企业的环境健康安全管理咨询和审核。
精彩看点
围绕上海市集团安全管控地标框架、数字赋能“集团安全管控”、集团安全管控存在的常见问题和对策等内容进行,分别从如何制定中长期安全规划、操作型、战略型、投资型集团安全管控的侧重、集团安全信息化规划和网络学习课程规划几大方面进行详细的阐述。
高 宇
神钢投资中国区集团安全负责人,日本神户大学机械工学硕士,注册安全工程师,上海市安全生产标准化评审员。GE JAPAN、三菱重工等世界500强企业EHS部门从事安全健康工作10年以上。协助大型外资集团企业建立安全健康管理体系,设定KPI,建立教育体系等,擅长安全健康合规审查,风险评价,高空作业,有限空间作业等高风险管控及教育。
精彩看点
日本神钢制铁中国区集团安全文化最佳实践
-安全管控战略
-神钢集团安全方针目标
-神钢集团中国区安全管控
-安全集团标准的导入
-安全教育、KY 、安全意识调查的落实
梅溢灵
现任DNV可持续及解决方案大中国区安全解决方案经理,负责HSE咨询业务,他的主要专业包括HSE战略制定与实施,HSE管理体系,合规性评估,消防安全、工艺安全管理以及HSE方面的培训。梅先生拥有超过10年的HSE相关领域内的经验,涵盖电力、化工、建筑和高科技通信等多个领域。
精彩看点
合规是安全生产的底线。行业、企业应该积极建立安全生产合规管控流程,分析评估合规要求对业务运营产生的影响,以确保所有的经营生产活动都能满足甚至高于法律法规的要求,逐步实现将主动合规成为组织的基本准则和自觉行为。
李景福
注册安全工程师,注册安全评价师,国家二级安全标准化评审员、安全工程硕士。连续从事安全生产管理工作15年。荣获2014年度宁波市安全生产工作先进个人,2015年度奉化市安全生产工作先进个人。2023年入选杭州市安全生产专家库成员。现任职西子清洁能源装备制造股份有限公司(002534)副总经理兼安全总监。
精彩看点
通过安全文化建设引领提升全员安全素养、规范生产现场管理,打造西子洁能安全文化“精品工程”。持续丰富安全文化内涵,优化安全文化运行机制,用安全文化强大的感染力和穿透力,为促进公司实现高质量发展保驾护航。
张承钧
负责企业内国家重大安全咨询与论证、重大科研等工作成果;参与安全检查、隐患排查与整改、安全生产事故处理、企业安全技术与管理咨询等工作,该生产线的安全设计及施工得到了国家工信部专家组的高度评价。
精彩看点
安全文化是企业提升安全生产管理的基础和支撑,也是企业综合实力的外在体现,课程将通过五点来阐述张老师对建设企业安全文化的理解。企业安全文化建设的路很长,我们只有在其建设的过程中,不断学习、不断探索、不断总结,才能让员工的生命安全得到保障,才能落实好企业安全。
张 丹
安徽省合肥市第十七届人大代表,于安徽江淮汽车集团股份有限公司从事安全文化建设工作。历时5年,通过科学的理论指导与深入的基层实践,探索出了一套符合公司实情、行之有效的建设模型:“三位一体”的安全文化作用机制。
精彩看点
将从文化融合的角度展示公司安全文化理念、发展历程;用具体方法举措解读“以人为本,知行合一”,以及感受公司全员建设安全文化的“速度”与“激情”。
直播预约
请在视频号“上海柏科”进行预约
